Перейти к содержанию

Схемы (архив с XSD файлами)

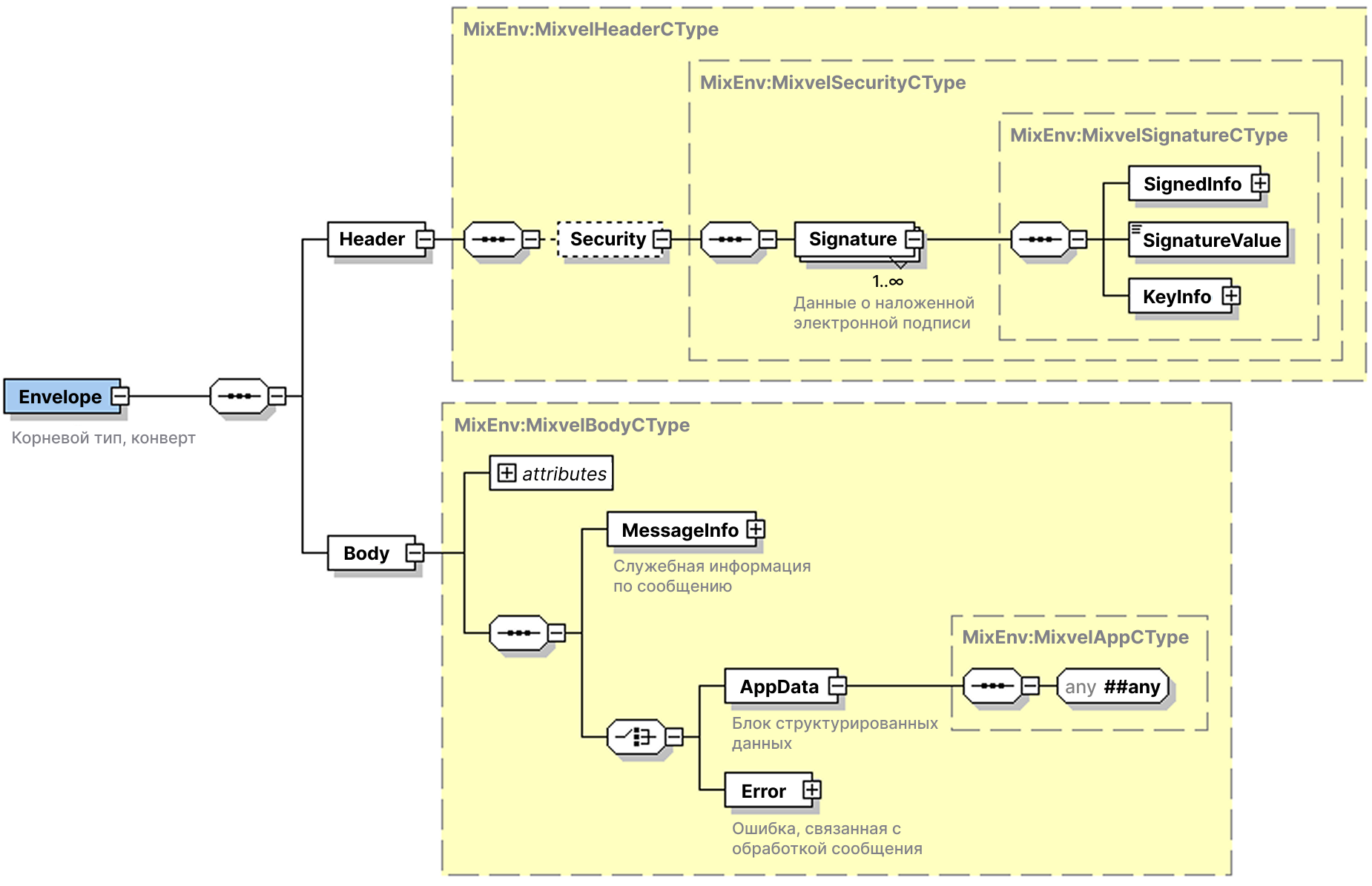
Схемы XSD для работы с MixVel API можно скачать по ссылке: архив.